Logo

Mi Blog con Emacs y Esteroides

Emacs, IA y Linux: Poder y Simplicidad en tu Flujo de Trabajo

mybloggingnotes@gmail.com


11/04/2025

Cronología y Desarrollo de Emacs

Cronología y Desarrollo de Emacs

Orígenes (1970s)

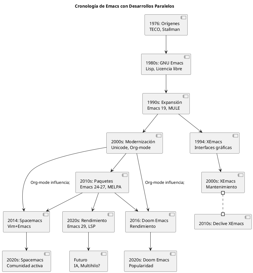
  • 1976: Richard Stallman crea el primer Emacs en MIT.
    • Escrito en TECO (Text Editor and Corrector).
    • Diseñado como un editor extensible para el sistema ITS.
  • Características iniciales:
    • Macros en TECO para personalización.
    • Comandos interactivos básicos.
  • Contexto: No existía el concepto de software libre aún.

Emacs en Lisp (1980s)

  • 1981: Stallman reescribe Emacs en Lisp (Gosling Emacs).
    • Introducción de Mocklisp, un dialecto inicial de Lisp.
    • Mayor extensibilidad mediante scripts.
  • 1984: Lanzamiento de GNU Emacs.
    • Primer proyecto oficial de GNU.
    • Escrito en C con Emacs Lisp (Elisp) como lenguaje de extensión.
    • Licencia libre (precursora de GPL).
  • Características clave:
    • Modos mayores/menores para diferentes lenguajes.
    • Integración con herramientas Unix (shell, compiladores).
    • Sistema de ayuda interactivo (`C-h`).

Consolidación y Expansión (1990s)

  • 1991: Emacs 19.
    • Soporte para múltiples plataformas (Unix, VMS, Windows).
    • Introducción de faces para resaltado de sintaxis.
  • 1994: XEmacs se separa de GNU Emacs.
    • Enfocado en interfaces gráficas y características experimentales.
    • Divergencia en la comunidad (XEmacs vs GNU Emacs).
  • Características notables:
    • Paquetes externos comienzan a surgir.
    • Soporte para internacionalización (MULE).
    • Buffers múltiples y ventanas.

Modernización (2000s)

  • 2008: Emacs 23.
    • Soporte nativo para Unicode.
    • Integración con sistemas gráficos (X11, Windows, macOS).
    • Primeros pasos hacia entornos multimedia.
  • Características:
    • Modo Org (2003, oficial en 2008): gestión de tareas, notas y literacidad.
    • Personalización avanzada mediante temas.
    • Paquetes como `package.el` (gestor de paquetes inicial).

Emacs Actual (2010s - 2025)

  • 2012: Emacs 24.
    • Gestor de paquetes oficial (`package.el`).
    • Soporte para temas gráficos avanzados.
    • Integración con servidores de paquetes (MELPA, ELPA).
  • 2014-2016: Surgimiento de distribuciones modernas.
    • Spacemacs (2014): Combina Emacs con Vim, enfoque en ergonomía.
    • Doom Emacs (2016): Optimizado para rendimiento y simplicidad.
  • 2019: Emacs 27.
    • JSON nativo y mejor rendimiento.
    • Soporte para pestañas.
  • 2023: Emacs 29.
    • Compilación nativa de Elisp (más velocidad).
    • Integración con LSP (Language Server Protocol) para desarrollo moderno.
  • Características actuales:
    • Ecosistema masivo de paquetes (MELPA, NonGNU ELPA).
    • Modo Org evolucionado: planificación, publicación, código ejecutable.
    • Integración con Git, Magit (interfaz para Git).
    • Soporte para entornos remotos (Tramp).
    • Comunidades activas: Spacemacs, Doom Emacs.

Futuro (Especulativo)

  • Mayor integración con IA y herramientas modernas.
  • Mejoras en rendimiento (compilación nativa, multihilo).
  • Posible soporte oficial para entornos web (Emacs en navegadores).

Características Clave por Década

Década Hitos Principales Características Innovadoras
1970s Creación en TECO Extensibilidad básica, macros
1980s GNU Emacs, Elisp Modos, integración Unix, licencia libre
1990s Emacs 19, XEmacs Resaltado de sintaxis, internacionalización
2000s Emacs 23, Unicode Modo Org, temas gráficos
2010s Emacs 24-27, gestor de paquetes Paquetes modernos, Spacemacs, Doom Emacs
2020s Emacs 29, compilación nativa LSP, rendimiento mejorado, ecosistema amplio

Diagrama de Evolución con Desarrollos Paralelos (PlantUML)

emacs_evolution_parallel.png
Categoría: emacs cronología evolución tutoriales

Suscribirse al Feed RSS | Mapa del Sitio

© 2025 M.Castillo | Hecho con ❤️ en Emacs y org-static-blog

📊 Estadísticas Visit counter For Websites