El Mapa y El Código

Explora la intersección de geoestrategia, política y tecnología con un enfoque en Emacs para análisis geopolítico

Contacto: mybloggingnotes@gmail.com

El Mundo en Mayo 2025: Cinco Crisis Geopolíticas que Redefinen el

El Mundo en Mayo 2025: Cinco Crisis Geopolíticas que Redefinen el Orden Global Actual

Introducción: Un Tablero Global en Transformación

El mes de mayo de 2025 ha cristalizado como un punto de inflexión en la arquitectura geopolítica mundial. Cinco vectores críticos convergen para reconfigurar el equilibrio de poder global, generando un escenario de volatilidad sin precedentes desde el fin de la Guerra Fría. Este análisis examina las dinámicas subyacentes que están moldeando un nuevo orden internacional, caracterizado por la fragmentación, la competencia entre grandes potencias y la erosión de las instituciones multilaterales.

Marco Analítico: Las Cinco Crisis Convergentes

1. La Gran Competencia: Estados Unidos vs. China

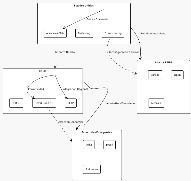
La rivalidad entre Washington y Beijing ha evolucionado más allá de una simple competencia comercial para convertirse en una confrontación sistémica que abarca todas las dimensiones del poder nacional.

Dimensión Económica

La implementación de aranceles del 60% a productos chinos y hasta 20% a otros socios comerciales por parte de la administración Trump marca un punto de no retorno en la desacoplamiento (decoupling) de las dos mayores economías mundiales. Esta medida no solo altera los flujos comerciales globales, sino que acelera la formación de bloques económicos rivales.

economic-decoupling.png

Dimensión Tecnológica

La guerra tecnológica se intensifica con restricciones en semiconductores, inteligencia artificial y tecnologías críticas. China responde con inversiones masivas en I+D+i y estrategias de autosuficiencia tecnológica.

Dimensión Militar

El refuerzo de la presencia militar estadounidense en el Indo-Pacífico contrasta con la modernización acelerada del Ejército Popular de Liberación, creando nuevos equilibrios de disuasión.

2. Conflictos Activos: La Multipolaridad Violenta

Guerra en Ucrania: El Frente Europeo

El conflicto ucraniano entra en su cuarto año con implicaciones que trascienden las fronteras europeas. La continuidad del apoyo occidental bajo la presidencia Trump genera incertidumbres estratégicas significativas.

  • Impactos Sistémicos:
    • Reconfiguración de la arquitectura de seguridad europea
    • Crisis energética estructural
    • Fortalecimiento de la cohesión OTAN vs. fatiga bélica

Medio Oriente: El Nudo Gordiano

Los conflictos en Gaza, Siria, Yemen y las tensiones con Irán mantienen la región como epicentro de inestabilidad global, con efectos en los precios energéticos y las rutas comerciales.

Sudán: La Crisis Olvidada

El conflicto sudanés ejemplifica cómo las crisis regionales pueden tener efectos sistémicos en un mundo interconectado, afectando rutas migratorias y estabilidad regional.

conflict-map.png

3. El Estrecho de Taiwán: La Próxima Crisis

Las tensiones en el Estrecho de Taiwán representan potencialmente el mayor riesgo geopolítico del siglo XXI. La modernización militar china, incluyendo el establecimiento de nuevas academias para la Fuerza de Apoyo de Información y Logístico Conjunto, señala preparativos serios para un posible escenario de conflicto.

Factores de Escalada:

  1. Capacidades Militares: Modernización acelerada del EPL
  2. Retórica Política: Comparaciones taiwanesas con Ucrania
  3. Dinámicas Electorales: Presiones internas en ambos lados
  4. Factor Temporal: Ventana de oportunidad estratégica

taiwan-crisis.png

4. El Retorno del Trumpismo: América Primero 2.0

La segunda presidencia de Trump introduce elementos de impredecibilidad en un sistema internacional ya desestabilizado. La agenda "América Primero" redefinida tiene implicaciones profundas para el liderazgo global estadounidense.

Características Clave:

  • Reducción de Compromisos Globales: Menor presencia militar mundial
  • Presión sobre Aliados: Exigencia de mayor burden-sharing
  • Unilateralismo Comercial: Política arancelaria agresiva
  • Pragmatismo Transaccional: Relaciones bilaterales ad-hoc
Área Política Obama/Biden Política Trump 2.0
Comercio Multilateralismo TPP Bilateralismo Arancelario
Defensa Burden Sharing Gradual Reducción Drástica
Clima Liderazgo Global America First Energy
Alianzas Institucionalización Transaccionalismo

5. Fragmentación del Orden Internacional

El orden liberal internacional enfrenta su crisis más profunda desde 1945. La convergencia de fuerzas populistas, nacionalistas y autoritarias erosiona las bases del sistema multilateral.

Manifestaciones de la Crisis:

  1. Populismo Global: Limitación de inmigración y proteccionismo
  2. Crisis Institucional: Debilitamiento de organismos multilaterales
  3. Bloques Rivales: Formación de alianzas alternativas
  4. Deglobalización: Reshoring y nearshoring masivos

Análisis de Riesgos Sistémicos

Matriz de Riesgos Geopolíticos

Riesgo Probabilidad Impacto Horizonte Temporal Mitigación
Conflicto Taiwán Media Muy Alto 2-5 años Disuasión Multilateral
Escalada Ucrania Alta Alto 6-12 meses Negociación Mediada
Guerra Comercial Total Alta Alto Inmediato Diálogo Bilateral
Crisis Energética Global Media Alto 1-2 años Diversificación
Colapso Institucional Baja Muy Alto 5-10 años Reforma Multilateral

Escenarios Prospectivos

Escenario 1: Confrontación Bipolar (Probabilidad: 40%)

Consolidación de dos bloques antagónicos liderados por EEUU y China, con conflictos proxy permanentes y desacoplamiento económico total.

Escenario 2: Multipolaridad Caótica (Probabilidad: 35%)

Fragmentación en múltiples polos de poder sin hegemonía clara, caracterizada por inestabilidad permanente y conflictos recurrentes.

Escenario 3: Nuevo Equilibrio Cooperativo (Probabilidad: 25%)

Emergencia gradual de nuevos mecanismos de gobernanza global que acomoden tanto a potencias establecidas como emergentes.

Implicaciones para el Orden Global

Transformaciones Estructurales

La convergencia de estas cinco crisis está produciendo transformaciones estructurales irreversibles:

  1. Fin de la Unipolaridad: El momento unipolar estadounidense llega definitivamente a su fin
  2. Multipolaridad Conflictiva: Emergencia de un sistema multipolar caracterizado por la confrontación
  3. Regionalización: Fortalecimiento de bloques regionales como respuesta a la incertidumbre global
  4. Tecnopolítica: La tecnología como nuevo campo de batalla geopolítico

Dinámicas de Poder Emergentes

Poder Tradicional vs. Poder Asimétrico

Los actores estatales mantienen relevancia, pero actores no estatales (corporaciones tecnológicas, grupos terroristas, redes criminales) adquieren capacidades de influencia sistémica.

Geografía de la Influencia

Los espacios de influencia se redefinen más allá de criterios geográficos tradicionales, incluyendo ciberespacio, espacio exterior y océanos profundos.

Conclusiones: Navegando la Incertidumbre Estratégica

El análisis de mayo 2025 revela un sistema internacional en transición profunda, caracterizado por:

Tendencias Irreversibles:

  1. Competencia Sistémica: La rivalidad sino-estadounidense estructurará el sistema internacional por décadas
  2. Fragmentación Normativa: Erosión del consenso sobre normas y instituciones internacionales
  3. Conflictividad Permanente: Normalización de crisis múltiples y simultáneas
  4. Incertidumbre Estratégica: Impredecibilidad como característica sistémica

Desafíos para la Estabilidad Global:

  • Ausencia de mecanismos efectivos de gestión de crisis
  • Erosión de la confianza estratégica entre grandes potencias
  • Debilitamiento de instituciones multilaterales
  • Proliferación de tecnologías disruptivas sin marcos regulatorios

Recomendaciones Estratégicas:

Para navegar este entorno de alta volatilidad, los actores internacionales deberían:

  1. Desarrollar Capacidades de Adaptación: Flexibilidad estratégica para responder a cambios rápidos
  2. Diversificar Asociaciones: Reducir dependencias estratégicas excesivas
  3. Invertir en Resiliencia: Fortalecer capacidades de respuesta a crisis múltiples
  4. Promover Diálogo Estratégico: Mantener canales de comunicación incluso en contextos adversariales

El mundo de mayo 2025 nos muestra un sistema internacional en transformación acelerada, donde las certezas del pasado han dado paso a un escenario de competencia constante y adaptación permanente. La capacidad de los actores internacionales para navegar esta complejidad determinará la estabilidad y prosperidad global en las décadas venideras.

Referencias y Fuentes

Fuentes Primarias:

  • Análisis de inteligencia estratégica contemporánea
  • Informes de think tanks especializados
  • Declaraciones oficiales de gobiernos y organismos internacionales

Metodología:

Este análisis se basa en el seguimiento sistemático de fuentes abiertas especializadas en geopolítica y relaciones internacionales, aplicando marcos analíticos de la escuela realista de relaciones internacionales y teorías de transición hegemónica.