El Mapa y El Código

Explora la intersección de geoestrategia, política y tecnología con un enfoque en Emacs para análisis geopolítico

Contacto: mybloggingnotes@gmail.com

Sir Donald Trump: Un Pirata del Siglo XXI

Sir Donald Trump: Un Pirata del Siglo XXI

ChatGPTrump.png

Resumen Ejecutivo

El presente documento examina las convergencias estructurales entre la administración de Donald Trump (2017-2021, 2025-presente) y las prácticas de piratería estatal y filibusterismo que caracterizaron la expansión imperial del siglo XIX. Más allá de una comparación superficial, este análisis identifica patrones sistemáticos de comportamiento geopolítico que trascienden el simple oportunismo, revelando una filosofía transaccional de las relaciones internacionales que recuerda los métodos de adquisición territorial y explotación de recursos propios de la era de los corsarios y bucaneros estatalmente sancionados.

Introducción: Piratería como Modelo Geopolítico

Contexto Histórico: La Edad de Oro de la Piratería Estatal

Entre 1650 y 1850, las potencias europeas emplearon sistemáticamente la piratería como instrumento de política exterior. Las "Cartas de Marca" otorgadas por monarcas convertían a criminales marítimos en agentes estatales, autorizándoles a saquear embarcaciones enemigas reteniendo porcentajes del botín. Esta institucionalización del pillaje creó una zona gris jurídica donde la agresión económica podía ejecutarse con negación plausible.

El Filibusterismo Estadounidense del Siglo XIX

Estados Unidos desarrolló su propia variante: el filibusterismo. Aventureros privados como William Walker (Nicaragua, 1856), Narciso López (Cuba, 1850) y Aaron Burr (México, 1806) intentaron conquistar territorios latinoamericanos con apoyo tácito gubernamental. Estas operaciones combinaban:

  • Negación oficial de responsabilidad
  • Apoyo logístico encubierto
  • Justificación ideológica (Destino Manifiesto)
  • Objetivos de explotación económica
  • Desprecio por la soberanía de naciones débiles

Marco Teórico: Transaccionalismo Extractivo

Definición del Concepto

El transaccionalismo extractivo describe una aproximación a las relaciones internacionales caracterizada por:

  1. Reducción de alianzas a intercambios comerciales
  2. Ausencia de compromisos ideológicos duraderos
  3. Valoración de territorios según recursos explotables
  4. Disposición a violar normas internacionales cuando es rentable
  5. Uso instrumental de amenazas militares para extracción económica

Diferencias con el Realismo Clásico

Aspecto Realismo Clásico Transaccionalismo Extractivo
Horizonte temporal Largo plazo estratégico Ganancias inmediatas
Alianzas Estabilidad institucional Negociables continuamente
Legitimidad Importante para hegemonía Irrelevante si hay poder
Normas internacionales Útiles para orden Obstáculos negociables
Objetivo primario Seguridad nacional Beneficio económico directo

Análisis Comparativo Estructural

Territorialismo Oportunista

Piratería Histórica: Conquista de Plazas Fuertes

Los piratas del Caribe establecieron "repúblicas" en territorios estratégicos:

  • Port Royal (Jamaica): Base de operaciones inglesa
  • Tortuga (Haití): Refugio de bucaneros franceses
  • Nassau (Bahamas): República pirata de facto (1706-1718)

Estas posiciones ofrecían:

  • Control de rutas comerciales
  • Acceso a recursos (maderas, agua, provisiones)
  • Refugio de autoridades hostiles
  • Posición para futuras expansiones

Administración Trump: Expansionismo Explícito

El segundo mandato de Trump ha retomado propuestas territoriales que en administraciones anteriores serían impensables:

Groenlandia (2019, 2025): Oferta de compra a Dinamarca, rechazada como "absurda". Trump reiteró en enero 2025 que la adquisición de Groenlandia es una "necesidad absoluta" para seguridad nacional, citando minerales raros y posicionamiento estratégico ártico.

Canal de Panamá (2024-2025): Amenazas de "recuperar" el canal si no se reducen las tarifas para buques estadounidenses, alegando que su transferencia fue un "error histórico" y que China ejerce influencia indebida a través de empresas portuarias.

Anexión de Canadá (2024-2025): Propuestas "semi-serias" de convertir a Canadá en el "estado 51", justificadas por integración económica y supuestos subsidios estadounidenses defensivos.

Venezuela (2019-2025): Reconocimiento de Juan Guaidó como "presidente legítimo" (2019-2023), sanciones petroleras masivas, confiscación de activos venezolanos en EEUU (CITGO, reservas oro), apoyo a intentos de golpe (Operación Gedeón, 2020). En 2025, Trump renovó amenazas de "acción militar" si Maduro no abandona el poder, citando el control de reservas petroleras como "interés estratégico estadounidense".

trump-territorial-ambitions.png

Extracción Económica sin Reciprocidad

Modelo Pirata: Botín y Tributo

Los piratas operaban bajo el principio de máxima extracción:

  • Saqueo de cargamentos sin compensación
  • Exigencia de "rescates" a ciudades costeras
  • Captura de esclavos para venta
  • Ausencia total de reciprocidad comercial

Modelo Trump: Aranceles como Arma Extractiva

La política comercial trumpista emplea aranceles no como instrumentos de política comercial estratégica, sino como herramientas de extracción:

Acero y Aluminio (2018): Aranceles del 25% y 10% respectivamente, aplicados incluso a aliados de la OTAN, justificados por "seguridad nacional" bajo Sección 232.

China (2018-2020): Aranceles escalonados hasta 25% en $370 mil millones de importaciones, presentados no como protección industrial sino como "tributo" por "robo de propiedad intelectual".

México (Amenazas 2019, 2025): Aranceles amenazados del 5% escalando hasta 25% si no reducía migración, convirtiendo política migratoria en moneda de extracción económica.

Amenazas Universales (2025): Propuestas de aranceles del 10% universal y 60% a China, concebidos explícitamente como fuente de ingresos gubernamentales más que como herramienta de política industrial.

tariff-extraction-model.png

Deslegitimación de Instituciones Multilaterales

Piratas: Guerra contra el Orden Marítimo

Los piratas operaban explícitamente fuera del derecho marítimo internacional:

  • Rechazo de jurisdicciones navales
  • Creación de códigos propios (Código Pirata)
  • Negación de legitimidad a cortes del Almirantazgo
  • Establecimiento de "zonas libres" sin ley internacional

Trump: Desmantelamiento del Orden Liberal

La administración Trump ha atacado sistemáticamente instituciones multilaterales:

Organización Mundial del Comercio: Bloqueo de nombramientos al órgano de apelación (2017-2020), paralizando el sistema de resolución de disputas. Amenazas de retiro total si no se "reforma" según intereses estadounidenses.

OTAN: Cuestionamiento público de la cláusula de defensa colectiva (Artículo 5), condicionando protección al "pago de cuotas" inexistentes, tratando la alianza como servicio de protección mercenario.

Acuerdo de París: Retiro en 2017 (efectivo 2020), reingreso por Biden 2021, nuevo retiro anunciado enero 2025, tratando compromisos climáticos como opcionales según conveniencia económica.

Organización Mundial de la Salud: Retiro y suspensión de fondos durante pandemia COVID-19 (2020), acusándola de ser "controlada por China".

Corte Penal Internacional: Sanciones a fiscales y jueces (2020) por investigar potenciales crímenes de guerra estadounidenses en Afganistán.

Personalización del Poder: Del Rey al Caudillo

Piratas: Carisma sobre Instituciones

Las "repúblicas piratas" funcionaban por lealtad personal al capitán:

  • Elección de líderes por carisma y éxito en saqueos
  • Ausencia de instituciones permanentes
  • Distribución de botín según jerarquía personal
  • Expulsión o ejecución de capitanes fallidos

Trump: Lealtad Personal sobre Partido

La conducción trumpista del gobierno estadounidense refleja este modelo:

Rotación de Gabinete: Récord histórico de turnover (92% en primer mandato), con despidos públicos de quienes muestran independencia institucional.

Pruebas de Lealtad: Exigencias de declaraciones públicas de fidelidad personal, como las solicitadas a James Comey (FBI) antes de su despido.

Purgas Partidarias: Exclusión de republicanos críticos (Liz Cheney, Mitt Romney) del partido, redefiniendo GOP como movimiento personal.

Nombramiento Familiar: Jared Kushner e Ivanka Trump en posiciones de influencia sin credenciales institucionales, modelo dinástico-empresarial.

El Caso Venezuela: Piratería Petrolera del Siglo XXI

El tratamiento de Venezuela por la administración Trump representa quizás el ejemplo más puro de piratería estatal moderna: la combinación de cambio de régimen, confiscación de activos y control de recursos naturales bajo pretexto de legitimidad democrática.

Cronología del Asalto Venezolano

Enero 2019: Reconocimiento de Juan Guaidó como "presidente interino" apenas días después de su autoproclamación, sin control territorial efectivo. Esto marca el inicio de la estrategia de "doble gobierno" que permite a EEUU reclamar legitimidad para confiscaciones posteriores.

Febrero 2019: Sanciones petroleras que prohíben importaciones de crudo venezolano a EEUU (previamente 500,000 barriles/día), bloqueando $11 mil millones anuales en ingresos petroleros. El objetivo declarado: "asfixiar" financieramente al régimen de Maduro.

Marzo 2019: Transferencia de control de CITGO (refinería venezolana en EEUU valorada en $8 mil millones) a la "administración Guaidó", efectivamente confiscando el activo extranjero más valioso de Venezuela.

Mayo 2020: Operación Gedeón, intento de incursión paramilitar para "capturar" a Maduro, ejecutada por contratistas estadounidenses con supuesto conocimiento previo de la administración Trump. El fracaso fue comparado con la invasión de Bahía de Cochinos.

Agosto 2020: Confiscación de reservas de oro venezolano en Banco de Inglaterra ($1.95 mil millones), reconociendo la reclamación de Guaidó sobre estos activos tras presión estadounidense.

Enero 2025: Trump reitera amenazas de "todas las opciones sobre la mesa, incluyendo acción militar" para "liberar las reservas petroleras más grandes del mundo del control comunista".

Paralelos con Piratería Histórica

Elemento Pirata Implementación Venezuela
Ficción legal Reconocimiento Guaidó sin control
Confiscación activos CITGO, oro, cuentas bancarias
Bloqueo comercial Sanciones petroleras/financieras
Expedición militar Operación Gedeón, amenazas invasión
Objetivo: recursos 300 mil millones barriles reservados
Negación plausible Contratistas privados, no tropas

Diagrama: Estructura del Asalto Venezolano

venezuela-piracy-structure.png

La Lógica del Botín Petrolero

Venezuela posee las mayores reservas probadas de petróleo del mundo (303 mil millones de barriles según OPEP 2021), superando a Arabia Saudita. La estrategia trumpista hacia Venezuela no puede entenderse sin este contexto de recursos.

En declaraciones de 2019, Trump afirmó que Venezuela sería "muy rica" si tuviera un gobierno "correcto", y en reuniones privadas según John Bolton preguntó repetidamente "¿por qué no podemos simplemente tomar su petróleo?"

Esta aproximación replica exactamente la lógica pirata histórica:

  1. Identificar objetivo rico en recursos
  2. Crear pretexto para intervención
  3. Confiscar activos bajo cobertura legal
  4. Amenazar violencia para completar control
  5. Justificar como acción "moral" contra tiranía

Consecuencias del Modelo Venezuela

El caso venezolano establece precedentes peligrosos:

Reconocimiento Selectivo: EEUU se arroga el derecho de determinar unilateralmente qué gobiernos son legítimos, independientemente de control territorial efectivo.

Confiscación Extraterritorial: Activos soberanos pueden ser transferidos a actores no estatales que EEUU reconoce políticamente.

Sanciones como Arma Total: El bloqueo financiero va más allá de presión diplomática hacia estrangulamiento económico deliberado de poblaciones civiles (ONU reportó 40,000 muertes atribuibles a sanciones 2017-2018).

Privatización de Violencia: Uso de contratistas militares privados permite operaciones encubiertas con negación plausible.

Este modelo ya se replica parcialmente con Irán, Corea del Norte, Nicaragua y otros estados considerados "regímenes hostiles" con recursos estratégicos.

Diferencias Fundamentales

A pesar de las similitudes estructurales, existen diferencias cruciales:

Aspecto Piratería S. XIX Trumpismo S. XXI
Marco legal Abiertamente criminal Formalmente constitucional
Violencia Directa y física Económica y amenaza
Escala Operaciones limitadas Poder de superpotencia
Legitimidad Ninguna pretensión Reclamo de legalidad
Institucionalización Inexistente Captura de instituciones
Ideología Botín puro Nacionalismo transaccional
Sostenibilidad Inherentemente temporal Potencialmente sistémico

piracy-comparison.png

Implicaciones Geopolíticas

Erosión del Sistema de Alianzas

La aproximación trumpista genera dilemas de compromiso creíble:

  • Aliados dudan de la fiabilidad de compromisos defensivos
  • Incentivos para desarrollar capacidades independientes
  • Posible realineamiento hacia potencias más predecibles
  • Fragmentación del orden liberal occidental

Proliferación del Modelo Transaccional

El éxito electoral de Trump legitima aproximaciones similares:

  • Javier Milei (Argentina): Transaccionalismo económico radical
  • Nayib Bukele (El Salvador): Personalismo autoritario
  • Viktor Orbán (Hungría): Nacionalismo extractivo en UE
  • Recep Erdoğan (Turquía): Oportunismo geopolítico entre bloques

Regreso a Políticas de Esferas de Influencia

El trumpismo facilita la reconstitución de zonas de dominio exclusivo:

  • Rusia: Mayor libertad en espacio post-soviético
  • China: Consolidación en Indo-Pacífico
  • Potencias regionales: Menor restricción estadounidense

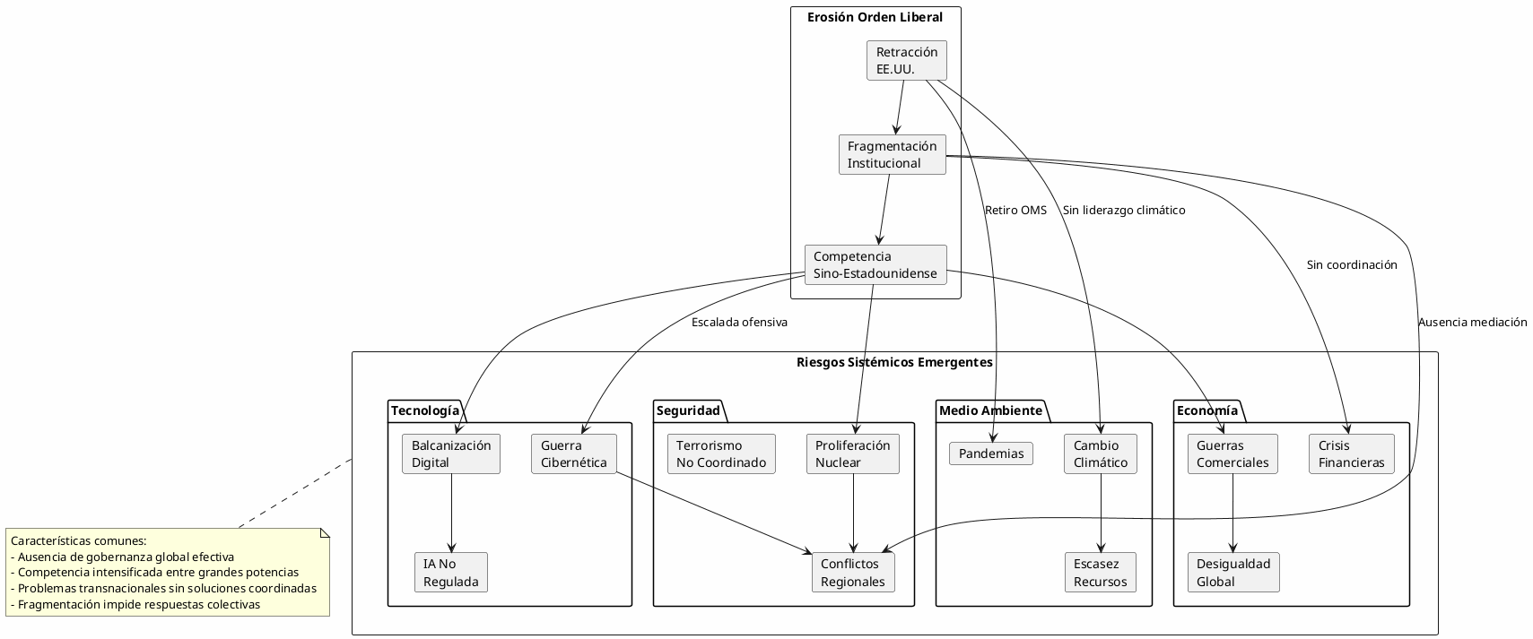
Análisis de Riesgos Sistémicos

systemic-risks.png

Riesgos Económicos

Fragmentación Comercial: La guerra arancelaria universal amenaza con dividir la economía global en bloques cerrados, revirtiendo décadas de integración.

Colapso de Cadenas de Suministro: La incertidumbre regulatoria desincentiva inversiones transnacionales de largo plazo.

Cuestionamiento del Dólar: El uso del sistema financiero como arma (sanciones, SWIFT) acelera búsqueda de alternativas (yuan digital, BRICS+).

Riesgos de Seguridad

Proliferación Nuclear: Dudas sobre paraguas nuclear estadounidense pueden impulsar programas independientes (Japón, Corea del Sur, Arabia Saudita).

Conflictos No Contenidos: Retracción estadounidense crea vacíos de poder en Medio Oriente, Europa del Este, Indo-Pacífico.

Nuevas Alianzas Opositoras: Rusia-China-Irán-Corea del Norte consolidan eje anti-occidental por presión estadounidense.

Escenarios Prospectivos

Escenario 1: Trumpismo como Paréntesis (Probabilidad: 30%)

  • Derrota electoral 2028 o limitación segundo mandato
  • Restauración parcial del multilateralismo
  • Daño reputacional duradero pero manejable
  • Retorno gradual a política exterior bipartidista

Escenario 2: Normalización del Modelo (Probabilidad: 45%)

  • Trumpismo se consolida como nueva ortodoxia republicana
  • Demócratas adoptan versiones "lite" del transaccionalismo
  • Erosión permanente de instituciones multilaterales
  • Mundo multipolar con EEUU como potencia transaccional

Escenario 3: Colapso del Liderazgo Estadounidense (Probabilidad: 25%)

  • Aliados desarrollan autonomía estratégica total
  • China consolida orden alternativo en Asia-Pacífico
  • UE emerge como polo independiente
  • EEUU retiene poder militar pero pierde influencia normativa

Conclusiones: Sir Donald Trump y la Piratería Institucional

La comparación entre la administración Trump y la piratería histórica revela más que una analogía superficial. Identifica un patrón recurrente en la política internacional: la tentación de las grandes potencias de tratar sus capacidades superiores como licencia para extracción oportunista en lugar de construcción de orden.

Convergencias Fundamentales

  1. Transaccionalismo Puro: Reducción de relaciones internacionales a intercambios de suma cero sin consideración por reciprocidad de largo plazo.
  2. Territorialismo Extractivo: Valoración de territorios exclusivamente por recursos y posición estratégica, sin consideración por soberanía o legitimidad.
  3. Rechazo Institucional: Desprecio activo por normas multilaterales percibidas como restricciones a la libertad de acción.
  4. Personalización: Conducción basada en lealtad personal más que en procedimientos burocráticos o institucionales.

La Paradoja del Poder Pirata

Los piratas históricos fueron finalmente derrotados no por potencias superiores sino por la consolidación de un orden que hizo su modelo insostenible. La Royal Navy británica erradicó la piratería caribeña cuando Gran Bretaña determinó que un orden marítimo predecible servía mejor a sus intereses comerciales de largo plazo que el pillaje de corto plazo.

Estados Unidos enfrenta una elección similar: mantener hegemonía mediante construcción de orden (costosa pero duradera) o extraer rentas mediante poder transaccional (lucrativo pero autodestructivo).

El Legado del Pirata Institucional

Si el trumpismo representa el futuro de la política exterior estadounidense, el mundo se encamina hacia una era de piratería institucionalizada: potencias con capacidad de proyección empleándola para extracción inmediata en lugar de construcción de sistemas estables.

Sir Donald Trump no sería entonces una aberración sino un pionero: el primer líder de una superpotencia en aplicar sistemáticamente la lógica pirata al ejercicio del poder estatal. Su legado no serían los territorios conquistados o el botín extraído, sino la demolición del principio de que el poder debe ejercerse dentro de marcos normativos compartidos.

La pregunta histórica permanece abierta: ¿resultará el modelo pirata más efectivo que el modelo institucional en el siglo XXI? O, como en el siglo XIX, ¿descubrirá Estados Unidos que los costos de largo plazo de la piratería exceden sus beneficios inmediatos?

Referencias Documentales

Fuentes Históricas sobre Piratería

  • Rediker, Marcus. Villains of All Nations: Atlantic Pirates in the Golden Age. Beacon Press, 2004.
  • Konstam, Angus. Piracy: The Complete History. Osprey Publishing, 2008.
  • May, Robert E. Manifest Destiny's Underworld: Filibustering in Antebellum America. University of North Carolina Press, 2002.

Análisis Política Exterior Trump

  • Bolton, John. The Room Where It Happened: A White House Memoir. Simon & Schuster, 2020.
  • Wright, Thomas. "Trump's Foreign Policy Is No Longer Unpredictable". The Atlantic, January 2025.
  • Kupchan, Charles A. Isolationism: A History of America's Efforts to Shield Itself from the World. Oxford University Press, 2020.

Teoría de Relaciones Internacionales

  • Mearsheimer, John J. The Great Delusion: Liberal Dreams and International Realities. Yale University Press, 2018.
  • Ikenberry, G. John. A World Safe for Democracy: Liberal Internationalism and the Crisis of Global Order. Yale University Press, 2020.

Estudios sobre Venezuela y Sanciones

  • Weisbrot, Mark & Sachs, Jeffrey. "Economic Sanctions as Collective Punishment: The Case of Venezuela". Center for Economic and Policy Research, 2019.
  • Smilde, David & Ramsey, Geoff. "Venezuela's Authoritarian Equilibrium". Current History, February 2021.

Fuentes Periodísticas Recientes

  • Informes de The New York Times, The Washington Post, The Wall Street Journal sobre propuestas territoriales Trump (enero 2025).
  • Análisis de Foreign Affairs y Foreign Policy sobre segunda administración Trump (2025).

Anexo: Cronología Comparativa

Año Piratería Histórica Paralelo Trumpista
1671 Henry Morgan saquea Panamá 2025: Amenazas Canal de Panamá
1694 Piratería contra galeones españoles 2018-2025: Guerra arancelaria China
1806 Conspiración Aaron Burr (México) 2019: Propuesta compra Groenlandia
1850 Narciso López invade Cuba 2019-2025: Operaciones Venezuela
1856 William Walker "presidente" Nicaragua 2019: Guaidó "presidente" Venezuela
1718 Fin República Pirata de Nassau ¿2028?: ¿Fin era Trump?

Anexo: Tabla de Activos Confiscados Venezuela

Activo Valor Estimado Fecha Confiscación Mecanismo Legal
CITGO (refinería EEUU) $8 mil millones Marzo 2019 Reconocimiento Guaidó
Reservas oro (UK) $1.95 mil mill. Agosto 2020 Presión diplomática UK
Cuentas bancarias (EEUU) $342 millones Febrero 2019 Sanciones OFAC
Bonos PDVSA $7 mil millones 2019-2020 Default forzado/sanciones
Equipos petroleros (Carib) $500 millones 2020-2021 Embargo equipos Chevron/Halliburton
TOTAL APROXIMADO ~$18 mil mill.    

Anexo: Diagrama Comparativo Métodos Extractivos

extraction-methods-comparison.png

"El único principio de la piratería es que no hay principios. El único código es que los códigos están para romperse. Y la única ley es la del más fuerte en el momento preciso."

— Adaptación del Código Pirata histórico al contexto contemporáneo