Las Tierras Raras: Elementos Estratégicos en el Tablero Global
Introducción: Los Elementos que Mueven el Mundo Moderno
Las tierras raras, a pesar de su nombre, no son particularmente escasas en la corteza terrestre. Sin embargo, su dispersión y la complejidad de su extracción y procesamiento las han convertido en uno de los recursos más estratégicos del siglo XXI. Estos 17 elementos de la tabla periódica (los 15 lantánidos más el escandio y el itrio) se han vuelto fundamentales para nuestra civilización tecnológica moderna.
Cuando sostenemos un smartphone, conducimos un vehículo eléctrico, utilizamos energía renovable o dependemos de sistemas de defensa avanzados, estamos beneficiándonos directamente de las propiedades únicas de estos elementos. Desde el neodimio en los imanes permanentes hasta el europio en las pantallas, las tierras raras son componentes esenciales que posibilitan la miniaturización, eficiencia y rendimiento de nuestras tecnologías.
En este artículo exploraremos el fascinante mundo de las tierras raras, su descubrimiento y evolución histórica, su distribución global, los procesos de extracción y refinamiento, y finalmente, su papel crucial en la geopolítica contemporánea. Analizaremos cómo estos elementos relativamente desconocidos para el público general se han convertido en piezas fundamentales del tablero geopolítico global.
Origen y Descubrimiento: Una Historia de Exploración Científica
Los Primeros Hallazgos
La historia de las tierras raras comienza a finales del siglo XVIII en una pequeña cantera cerca de Ytterby, Suecia. En 1787, el teniente Carl Axel Arrhenius descubrió una piedra negra inusualmente pesada que llamó "iterbita" (más tarde renombrada como gadolinita). Este descubrimiento marcaría el inicio de un largo camino de investigación científica.
En 1794, el químico finlandés Johan Gadolin aisló el primer óxido de tierra rara de esta roca, el itrio. Durante el siglo XIX, científicos como Carl Gustav Mosander, Jean-Charles Galissard de Marignac y Georges Urbain continuaron identificando y aislando nuevos elementos de tierras raras, un proceso que presentó enormes desafíos debido a las similitudes químicas entre estos elementos.
Nomenclatura y Clasificación
El término "tierras raras" surgió de los primeros métodos de clasificación mineral. En la nomenclatura antigua, "tierras" se refería a óxidos metálicos, mientras que "raras" aludía a la aparente escasez de los minerales que contenían estos elementos. Curiosamente, algunos elementos de tierras raras como el cerio son relativamente abundantes en la corteza terrestre, comparable con el cobre o el plomo.
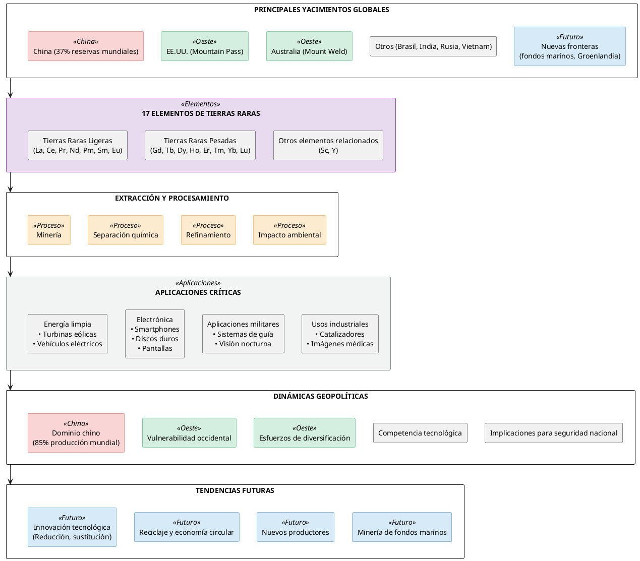
La clasificación moderna identifica 17 elementos como tierras raras:
- Los 15 lantánidos: lantano (La), cerio (Ce), praseodimio (Pr), neodimio (Nd), prometio (Pm), samario (Sm), europio (Eu), gadolinio (Gd), terbio (Tb), disprosio (Dy), holmio (Ho), erbio (Er), tulio (Tm), iterbio (Yb) y lutecio (Lu).
- Además del escandio (Sc) y el itrio (Y), que comparten propiedades químicas similares.
Comprensión Científica Moderna
La comprensión completa de las tierras raras solo fue posible con el desarrollo de la física atómica y la tabla periódica moderna. La configuración electrónica única de estos elementos, particularmente sus orbitales f parcialmente llenos, les confiere propiedades magnéticas, ópticas y químicas excepcionales.
La investigación de las tierras raras contribuyó significativamente al desarrollo de la química y la física modernas, incluyendo la comprensión de la estructura atómica y la mecánica cuántica. El químico Henry Moseley, cuyo trabajo con espectroscopía de rayos X permitió determinar los números atómicos, jugó un papel crucial en la clasificación definitiva de estos elementos.
Distribución Global: Un Recurso Desigualmente Repartido
Yacimientos Principales
A pesar de estar presentes en toda la corteza terrestre, las concentraciones económicamente viables de tierras raras están geográficamente limitadas. Los principales tipos de depósitos incluyen:
- Depósitos de bastnasita: Ricos en tierras raras ligeras, predominantes en China (Bayan Obo) y Estados Unidos (Mountain Pass).
- Depósitos de monacita: Contienen tierras raras pesadas junto con torio radioactivo, encontrados en Australia, Brasil, India y Malasia.
- Depósitos de arcillas de adsorción iónica: Fuentes principales de tierras raras pesadas, ubicados principalmente en el sur de China.
- Depósitos de xenotima: Concentrados en Malasia y Brasil, ricos en tierras raras pesadas.
El Dominio Chino
China posee aproximadamente el 37% de las reservas mundiales conocidas, pero su dominio va mucho más allá de sus recursos naturales. A través de décadas de inversión estratégica, China ha desarrollado una cadena de suministro completa, desde la minería hasta el procesamiento avanzado y la fabricación de productos finales.
La mina de Bayan Obo en Mongolia Interior es el mayor depósito de tierras raras del mundo. China también controla gran parte de la tecnología y conocimientos necesarios para el procesamiento eficiente de estos minerales, lo que refuerza su posición dominante.
Otras Regiones Productoras
Fuera de China, existen importantes reservas y operaciones mineras en:
- Estados Unidos: La mina Mountain Pass en California, después de años de inactividad, ha reanudado operaciones bajo MP Materials.
- Australia: La mina Mount Weld operada por Lynas Corporation es una de las fuentes más significativas fuera de China.
- Brasil: Posee abundantes reservas de monacita en sus arenas costeras.
- India: Tradicionalmente un productor importante, especialmente de monacita.
- Rusia: Cuenta con reservas significativas, particularmente en la península de Kola.
- Vietnam: Ha emergido como un actor potencialmente importante con nuevos descubrimientos.
- Groenlandia: Alberga enormes reservas sin explotar que podrían alterar el panorama global en el futuro.
Nuevas Fronteras
La exploración de fuentes alternativas continúa intensificándose:
- Fondos marinos: Los nódulos polimetálicos en el fondo del océano contienen concentraciones significativas de tierras raras.
- Reciclaje: Recuperación de elementos de productos electrónicos y magnéticos al final de su vida útil.
- Fuentes secundarias: Extracción de tierras raras como subproductos de otros procesos mineros, como residuos de la producción de fosfatos o aluminio.
Esta distribución desigual de recursos y tecnología de procesamiento ha creado tensiones geopolíticas significativas, particularmente entre China y los países occidentales dependientes de estos elementos críticos.
Aplicaciones: Los Elementos que Habilitan la Tecnología Moderna
Tecnologías de Energía Limpia
Las tierras raras son componentes esenciales en numerosas tecnologías verdes:
- Turbinas eólicas: Los generadores que utilizan imanes permanentes de neodimio-hierro-boro (NdFeB) pueden reducir significativamente el peso y aumentar la eficiencia, especialmente en turbinas offshore.
- Vehículos eléctricos e híbridos: Utilizan hasta 4 kg de tierras raras por vehículo en motores, baterías y componentes electrónicos. El neodimio, disprosio y praseodimio son particularmente importantes para los motores de alto rendimiento.
- Células fotovoltaicas: Ciertos tipos de paneles solares avanzados incorporan elementos como el cerio y el lantano para mejorar la eficiencia.
- Baterías: Las baterías de níquel-hidruro metálico (NiMH) contienen lantano, cerio, neodimio y praseodimio, aunque están siendo reemplazadas por tecnologías de ion-litio.
Electrónica de Consumo
Nuestros dispositivos digitales dependen críticamente de las tierras raras:
- Discos duros: Los imanes de neodimio permiten la miniaturización y alta capacidad de almacenamiento.
- Pantallas: El europio, terbio e itrio proporcionan los colores rojo, verde y azul en pantallas LED, LCD y plasma.
- Altavoces y micrófonos: Utilizan imanes de neodimio para lograr miniaturización y potencia.
- Fibra óptica: El erbio es esencial para los amplificadores ópticos que permiten las comunicaciones de larga distancia.
Aplicaciones Industriales y Médicas
Más allá de la tecnología de consumo, las tierras raras son vitales en:
- Catalizadores: El cerio se utiliza en los convertidores catalíticos de automóviles y en el refinado de petróleo.
- Vidrios y cerámicas: El cerio, neodimio y praseodimio se utilizan para pulir vidrios ópticos y para colorear vidrios y cerámicas.
- Imagenología médica: El gadolinio es un agente de contraste esencial en la resonancia magnética.
- *Láseres médicos e industriales: El neodimio, holmio y erbio son componentes clave en diversos sistemas láser.
Aplicaciones Militares y de Defensa
El sector de defensa depende críticamente de las tierras raras:
- Sistemas de guía: Los giroscopios de fibra óptica utilizan tierras raras para misiles y aeronaves.
- Visión nocturna: El lantano es esencial en los dispositivos de visión nocturna.
- Sistemas de radar y sonar: Utilizan varios elementos de tierras raras para mejorar el rendimiento.
- Materiales avanzados: Aleaciones especiales para aeronaves, submarinos y vehículos blindados.
Esta dependencia crítica de las tierras raras en tecnologías estratégicas ha elevado su importancia en las consideraciones de seguridad nacional de las principales potencias.
Extracción y Procesamiento: Desafíos Técnicos y Ambientales
Minería y Extracción Primaria
La extracción de tierras raras comienza con operaciones mineras tradicionales de superficie o subterráneas. Sin embargo, varios factores hacen que este proceso sea particularmente desafiante:
- Baja concentración: Los minerales de tierras raras típicamente contienen menos del 10% de óxidos de tierras raras (REO), requiriendo el procesamiento de grandes volúmenes de material.
- Mineralogía compleja: Las tierras raras no suelen encontrarse como elementos puros sino en minerales complejos que requieren procesamiento intensivo.
- Coexistencia con elementos radioactivos: Muchos depósitos contienen uranio y torio, añadiendo complicaciones de manejo de materiales radioactivos.
El proceso de extracción incluye trituración, molienda, flotación, y separación magnética o gravitacional para concentrar los minerales que contienen tierras raras.
Separación Química y Refinamiento
Quizás el mayor desafío técnico es la separación de los elementos individuales de tierras raras, debido a sus similitudes químicas:
- Lixiviación: Los concentrados minerales se tratan con soluciones ácidas o alcalinas para disolver los elementos.
- Extracción con solventes: Series de procesos líquido-líquido que separar los elementos individuales, a menudo requiriendo cientos de etapas repetitivas.
- Intercambio iónico: Especialmente útil para separar las tierras raras más pesadas.
- Refinamiento final: Incluye precipitación, calcinación, reducción y fundición para producir metales puros o aleaciones específicas.
Este proceso es extremadamente intensivo en conocimientos técnicos, capital y energía, representando una barrera significativa para los nuevos entrantes en la industria.
Impacto Ambiental
Las operaciones de tierras raras han sido asociadas con graves problemas ambientales:
- Generación de residuos: Por cada tonelada de REO producido, se generan aproximadamente 2,000 toneladas de residuos mineros y escoria.
- Contaminación de agua: Los procesos de lixiviación y separación utilizan grandes cantidades de ácidos y otros productos químicos que pueden contaminar acuíferos si no son manejados adecuadamente.
- Radioactividad: Los residuos de torio y uranio requieren manejo especializado para prevenir la contaminación radiactiva.
- Emisiones atmosféricas: Incluyendo dióxido de azufre, ácido fluorhídrico y polvo que contiene metales pesados.
En China, particularmente en regiones como Baotou, décadas de extracción desregulada han creado graves problemas ambientales, incluyendo lagos de relaves tóxicos y contaminación generalizada de suelos y agua.
Innovaciones en Procesamiento
Las preocupaciones ambientales han impulsado investigaciones en procesos más limpios:
- Biolixiviación: Utiliza microorganismos para separar elementos de tierras raras de los minerales.
- Tecnologías de membrana: Para reducir el uso de solventes tóxicos en la separación.
- Procesos de circuito cerrado: Diseñados para minimizar la generación de residuos y reciclar soluciones de proceso.
- Extracción de subproductos: Recuperación de otros metales valiosos y manejo simultáneo de elementos radioactivos.
Estas tecnologías emergentes podrían reducir significativamente el impacto ambiental y potencialmente alterar el panorama económico de la producción de tierras raras en el futuro.
Geopolítica: Las Tierras Raras como Herramienta de Poder
La Estrategia China de Dominación
El control chino sobre la industria de tierras raras no fue accidental, sino el resultado de una planificación estratégica a largo plazo:
- Inversión persistente: Desde la década de 1980, China invirtió sistemáticamente en investigación, exploración y desarrollo de capacidades de procesamiento.
- Consolidación interna: A partir de 2010, China implementó políticas para consolidar la industria, reduciendo la minería ilegal y mejorando los estándares ambientales.
- Integración vertical: China ha desarrollado toda la cadena de valor, desde la minería hasta productos de alto valor agregado como imanes y componentes electrónicos.
- "Made in China 2025": Las tierras raras son consideradas materiales estratégicos fundamentales para los objetivos industriales de China.
Este dominio ha proporcionado a China una poderosa palanca geopolítica, como se demostró durante la disputa territorial con Japón en 2010, cuando la restricción temporal de exportaciones de tierras raras a Japón causó pánico en los mercados globales.
Respuestas Occidentales y Diversificación
La vulnerabilidad expuesta por el cuasi-monopolio chino ha provocado respuestas multifacéticas:
- Reapertura de minas: Como Mountain Pass en EE.UU. y Mount Weld en Australia.
- Investigación en alternativas: Desarrollo de tecnologías que requieren menos tierras raras o utilizan elementos más abundantes.
- Alianzas estratégicas: Iniciativas como la Asociación para Evaluación de Minerales Críticos entre EE.UU., Australia y Japón.
- Stockpiling: Acumulación de reservas estratégicas en Japón, Corea del Sur y EE.UU.
- Reciclaje: Desarrollo de tecnologías para recuperar tierras raras de productos al final de su vida útil.
Sin embargo, desarrollar una cadena de suministro completamente independiente de China sigue siendo un objetivo a largo plazo más que una realidad inmediata.
Las Tierras Raras en Conflictos Comerciales y Tecnológicos
Las tierras raras se han convertido en peones en conflictos geopolíticos más amplios:
- Guerra comercial EE.UU.-China: Las tierras raras han sido mencionadas repetidamente como potencial "arma nuclear" en las disputas comerciales.
- Competencia tecnológica: El control de estos materiales otorga ventajas en sectores de alta tecnología, incluida la inteligencia artificial, robótica y computación cuántica.
- Transición energética: Las potencias industriales compiten por asegurar suministros para sus ambiciosos objetivos de energía limpia.
Implicaciones para la Seguridad Nacional
Las tierras raras se han convertido en componentes críticos de la seguridad nacional:
- Autonomía estratégica: Las naciones desarrolladas buscan reducir dependencias en cadenas de suministro críticas.
- Sistemas de defensa avanzados: Desde F-35 hasta submarinos nucleares, los sistemas militares modernos requieren tierras raras específicas.
- Resistencia de infraestructura crítica: Las redes eléctricas, telecomunicaciones y sistemas de transporte dependen de componentes que contienen tierras raras.
Esta dimensión de seguridad nacional ha elevado el perfil político de las tierras raras, transformándolas de una cuestión técnica y económica a un componente central de la seguridad nacional y la política exterior.
El Futuro de las Tierras Raras: Tendencias y Escenarios
Innovación Tecnológica
El panorama tecnológico de las tierras raras está evolucionando rápidamente:
- Reducción y sustitución: Investigadores de Toyota, Honda y otros fabricantes han logrado reducir significativamente la cantidad de disprosio necesaria en imanes permanentes, mientras que empresas como Tesla han desarrollado motores que evitan completamente el uso de tierras raras.
- Reciclaje avanzado: Nuevas tecnologías permiten recuperaciones más eficientes. La UE tiene como objetivo reciclar el 20% de sus tierras raras para 2030.
- Nuevos materiales: La investigación en superconductores, semiconductores avanzados y materiales magnéticos podría alterar fundamentalmente la demanda de ciertas tierras raras.
Cambios en la Cadena de Suministro Global
El mapa de producción global está experimentando transformaciones:
- Nuevos productores: Proyectos en Canadá, Groenlandia, Tanzania y Sudáfrica podrían diversificar significativamente el suministro global.
- Minería de fondos marinos: Japón ha identificado enormes depósitos en su zona económica exclusiva que podrían contener cientos de años de suministro global.
- Regionalización: Las cadenas de suministro podrían reorganizarse en bloques regionales alineados geopolíticamente.
Escenarios Geopolíticos Potenciales
Mirando hacia el futuro, podemos anticipar varios escenarios:
- Diversificación exitosa: Occidente y sus aliados logran desarrollar cadenas de suministro independientes, reduciendo el poder de palanca de China.
- Intensificación de la competencia: La competencia por recursos se intensifica, con inversiones estratégicas en países en desarrollo ricos en minerales.
- Cooperación tecnológica: Presiones ambientales y económicas conducen a mayor colaboración internacional en tecnologías de extracción y reciclaje sostenibles.
- Disrupción tecnológica: Avances revolucionarios reducen drásticamente la importancia de ciertas tierras raras, alterando el panorama geopolítico.
Sostenibilidad y Consideraciones Ambientales
El futuro de la industria estará determinado en gran parte por factores ambientales:
- Estándares globales: La presión pública por operaciones mineras responsables está creciendo, potencialmente nivelando el campo de juego global.
- Economía circular: El diseño para reciclabilidad se está convirtiendo en una consideración crítica en productos que contienen tierras raras.
- Licencia social para operar: Las comunidades locales exigen cada vez más beneficios tangibles y protecciones ambientales de los proyectos mineros.
Conclusión: Las Tierras Raras en un Mundo Multipolar
Las tierras raras representan una fascinante intersección de ciencia avanzada, geopolítica, economía global y desafíos ambientales. Su evolución de curiosidades científicas a recursos estratégicos vitales ilustra cómo el avance tecnológico puede transformar fundamentalmente el valor de los recursos naturales.
El control de estos elementos se ha convertido en un objetivo estratégico para las principales potencias mundiales, comparable en importancia con el acceso al petróleo en el siglo XX. Sin embargo, a diferencia de los combustibles fósiles, las tierras raras son técnicamente reciclables, y la innovación puede reducir significativamente nuestra dependencia de ellas.
El futuro probablemente verá una industria de tierras raras más distribuida geográficamente, ambientalmente responsable y tecnológicamente sofisticada. Las naciones que logren asegurar suministros sostenibles y desarrollar experiencia en procesamiento avanzado ganarán ventajas significativas en la economía del siglo XXI.
Para los ciudadanos globales, entender la importancia de las tierras raras es crucial para comprender las complejas interdependencias que sustentan nuestra civilización tecnológica. Los dispositivos que usamos diariamente nos conectan no solo con redes digitales, sino también con cadenas de suministro globales, decisiones geopolíticas y desafíos ambientales compartidos.
Como sociedad, enfrentamos el desafío de equilibrar las necesidades de innovación tecnológica con la sostenibilidad ambiental y la equidad global. Las tierras raras, estos elementos extraordinarios que han transformado silenciosamente nuestro mundo, continuarán desempeñando un papel central en esta compleja ecuación durante las próximas décadas.
Referencias
- Klinger, J. M. (2018). Rare Earth Frontiers: From Terrestrial Subsoils to Lunar Landscapes. Cornell University Press.
- Mancheri, N. A., & Marukawa, T. (2022). Rare Earth Elements in China: Policies and Narratives of Reinventing an Industry. Routledge.
- Golev, A., Scott, M., Erskine, P. D., Ali, S. H., & Ballantyne, G. R. (2014). Rare earths supply chains: Current status, constraints and opportunities. Resources Policy, 41, 52-59.
- Massari, S., & Ruberti, M. (2013). Rare earth elements as critical raw materials: Focus on international markets and future strategies. Resources Policy, 38(1), 36-43.
- U.S. Geological Survey. (2024). Mineral Commodity Summaries 2024: Rare Earths. U.S. Department of the Interior.
- Shen, Y., Moomy, R., & Eggert, R. G. (2020). China's public policies toward rare earths, 1975–2018. Mineral Economics, 33(1), 127-151.
- Binnemans, K., Jones, P. T., Blanpain, B., Van Gerven, T., Yang, Y., Walton, A., & Buchert, M. (2013). Recycling of rare earths: a critical review. Journal of Cleaner Production, 51, 1-22.
- Goodenough, K. M., Wall, F., & Merriman, D. (2018). The rare earth elements: demand, global resources, and challenges for resourcing future generations. Natural Resources Research, 27(2), 201-216.